首頁
>
縣政府工作部門
>
市生態環境局衡山分局
>
法定主動公開內容
>
中央生態環保督察
>
督察動態
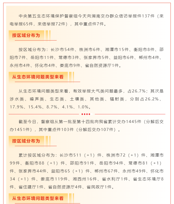
中央第五生態環境保護督察組向湖南交辦第十四批信訪件137件
來源:
中央第五生態環境保護督察組
時間:2024-05-24 08:20:08
【字體:
大
中
小】
相關閱讀:
掃一掃在手機打開當前頁
歸檔時間:2024-07-10